Las tarjetas de circuito impreso o PCB por sus siglas en inglés (Printed Circuit Board) soportan mecánicamente y conectan eléctricamente, componentes electrónicos utilizando pistas conductoras, buses y otras características grabadas en láminas de cobre sobre un sustrato no conductor, prácticamente los PCB (figura 1) son la columna vertebral de los dispositivos eléctricos – electrónicos.

Los PCB están diseñados para durar para una amplia gama de productos industriales, comerciales y aplicaciones domésticas, e incluso se pueden personalizar según especifiquen los requisitos del usuario.
Inicios del PCB
Los PCB se desarrollaron por primera vez durante la Segunda Guerra Mundial. La invención revolucionaria fue hecha por un ingeniero austriaco, Paul Eisler a quien se le atribuye la creación del primer radio construido en un circuito impreso (figura 2). Desde 1929, los PCB se han producido en masa para aplicaciones comerciales.

Tipos de PCB
Los PCB tienen pistas de cobre para conectar los pads donde se encuentran los diversos componentes a ser soldados. Están especialmente diseñados para cada circuito y su construcción es muy fácil. Los diferentes tipos de placas de circuito impreso que más se utilizan en la actualidad son:
PCB de una cara: Esta placa de circuito impreso de una sola cara incluye solo una capa de material base o sustrato. Un extremo del sustrato está recubierto con una fina capa de metal, generalmente cobre, porque es un buen conductor eléctrico. Generalmente, una máscara de soldadura protectora se asienta por encima de la capa de cobre, y se puede aplicar una última capa de serigrafía en la parte superior para marcar los elementos de la tarjeta.

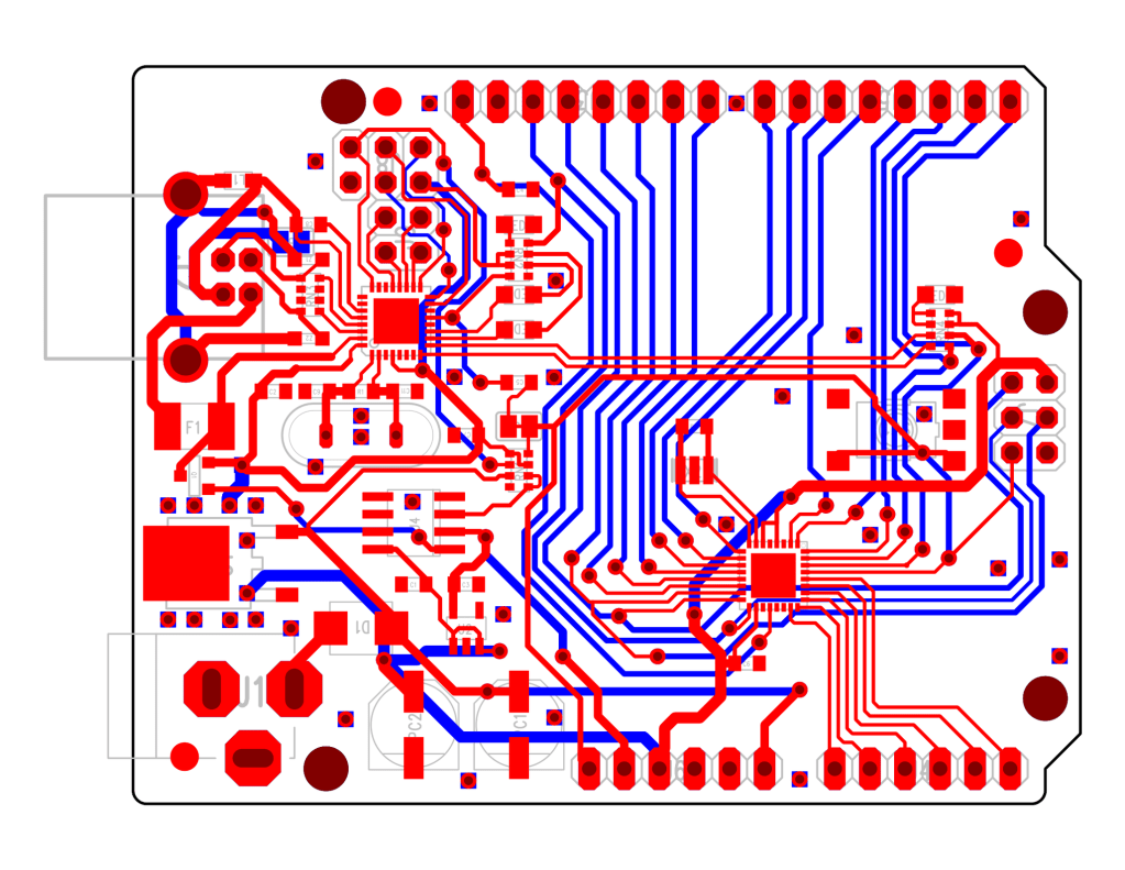
PCB de doble cara: Este tipo de PCB es mucho más familiar que las placas de una sola cara. Ambos lados del sustrato del tablero incluyen capas conductoras de metal, y los elementos también se unen a ambos lados. Estos PCB tienen agujeros que se distinguen de otros de la misma tarjeta por tener un diámetro muy pequeño donde no cabe un componente para soldar así su función permite que los circuitos de un solo lado se unan a los circuitos del otro lado, estos agujeros son mas conocidos como vías.

PCB multicapa: Estos PCB aumentan aún más la densidad y la complejidad de los diseños de PCB al agregar capas adicionales más allá de las capas superior e inferior vistas en una configuración de doble cara. Con la accesibilidad de más de 2 capas en configuraciones definidas por el diseñador, los PCB de múltiples capas permiten a los diseñadores hacer diseños muy gruesos y altamente compuestos como vemos a continuación.

PCB rígidos: Los PCB rígidos están hechos de material sólido que no permite que los PCB se retuerzan. Al igual que la PCB flexible, la PCB rígida también tiene una configuración de capa diferente, como una capa simple, doble capa y PCB multicapa. La forma de esta PCB no cambia después de la instalación. Esta PCB no se puede doblar de acuerdo con la forma de la base, por eso esta PCB se conoce como PCB rigida. La vida útil de este tipo de PCB es muy alta, por lo que se usa en muchas partes de la computadora como RAM, GPU y CPU. El diseño simple y el PCB más utilizado y fabricado es PCB rígido de un solo lado. El PCB rígido multicapa puede ser más compacto al contener 9-10 capas.

PCB flexibles: Generalmente, el sustrato en un tablero flexible es un plástico flexible. Este material fundamental permite que la placa encaje en formas que las placas inflexibles no pueden girar y cambiar durante el uso sin dañar los circuitos de la placa de circuito impreso. Ejemplos de estas hay muchos, aunque el más común podría ser en las fabricación de tiras flexibles de iluminación LED.

PCB rígidos-flexibles: La combinación de circuito flexible y circuito rígido es la placa más importante. Las placas rígidas flexibles constan de múltiples capas de PCB flexible unidas a varias capas de PCB rígidas. Una tarjeta rígida-flexible es como la mostrada en la figura 8. Y las aplicaciones son bastantes, por ejemplo estas son utilizadas en teléfonos celulares, cámaras digitales, automóviles, etc.

Tipos de PCB según el sistema de montaje
Montaje de Inserción: Los primeros PCB utilizaron tecnología de inserción, montando componentes electrónicos mediante sus terminales insertadas a través de orificios en un lado de la placa y soldadas en pads de cobre en el otro lado. Las placas pueden ser de 1 cara, con un solo lado de componentes soldados, o placas de 2 caras más compactas, con componentes soldados en ambos lados.

Montaje de Superficie: La tecnología de montaje en superficie surgió en la década de 1960, ganó impulso a principios de la década de 1980 y se hizo ampliamente utilizada a mediados de la década de 1990. Los componentes se rediseñaron mecánicamente para tener pequeñas pestañas metálicas o tapas de extremo que podrían soldarse directamente en la superficie de la PCB, en lugar de cables o terminales de inserción .

Partes de un PCB
Sabemos que dependiendo de la aplicación, el tipo de tarjeta o la simple necesidad un PCB puede tener algunas características especiales, sin embargo un se compone esencialmente de las siguientes partes que también podemos observar en la figura 11:
Substrate: El primero, y el más importante, es el sustrato, generalmente hecho de fibra de vidrio. La fibra de vidrio se usa porque proporciona una resistencia central al PCB y ayuda a resistir la rotura. Piensen en el sustrato como el «esqueleto» del PCB.
Copper: Dependiendo del tipo de placa, esta capa puede ser una lámina de cobre o un revestimiento de cobre completo. Independientemente de qué enfoque se use, el punto del cobre sigue siendo el mismo: transportar señales eléctricas hacia y desde el PCB, de manera similar a como su sistema nervioso transmite señales entre su cerebro y sus músculos.
Soldermask: La tercera pieza de la PCB es la máscara de soldadura, que es una capa de polímero que ayuda a proteger el cobre para que no se cortocircuite y no entre en contacto con el medio ambiente. De esta manera, la máscara de soldadura actúa como la «piel» de la PCB.
Silkscreen: La parte final de la placa de circuito es la serigrafía. La serigrafía generalmente se encuentra en el lado del componente de la tarjeta que se usa para mostrar números de parte de un componente, logotipos, configuraciones, símbolos, referencia de componentes y puntos de prueba. La serigrafía también se conoce como leyenda o nomenclatura.

Proceso básico de un prototipo PCB
El proceso de fabricación de PCB es un elemento esencial del ciclo de vida de la producción electrónica. A continuación describimos de manera general como realizar un prototipo en PCB.
1. Antes de fabricar los archivos de fabricación de PCB se generan mediante el diseño asistido por computadora (CAD), con software de licencia de paga o código abierto como Autodesk, CircuitMaker, EasyEDA, etc. Estos datos se leerán en la CAM (fabricación asistida por computadora) en caso de existir.

2. Con las placas de PCB desnudas elegidas y disponibles, el siguiente paso es crear las pistas requeridas en la placa y eliminar el cobre no deseado. Para obtener el patrón correcto de pistas, se utiliza un proceso de planchado directo o el proceso fotográfico como vemos en la figura 13 y 14 respectivamente.


Aunque la mayoría de las placas de PCB se fabrican mediante estos procesos, también hay otros métodos disponibles. Una es utilizar una fresadora especializada de alta precisión. La máquina se controla para extraer el cobre en aquellas áreas donde no se requiere cobre. Obviamente, el control está automatizado e impulsado por los archivos generados por el software de diseño de PCB. Esta forma de fabricación de PCB no es adecuada para grandes cantidades, pero es una opción ideal en muchos casos donde se necesitan cantidades muy pequeñas de prototipos de PCB, tal como vemos en el siguiente video.
Aplicaciones de los PCB
- Médico: Marcapasos, equipos de imágenes, sistemas de administración de medicamentos, controladores inalámbricos.
- Militar: Sistemas de guía de armas, sistemas de comunicación, detectores de lanzamiento de misiles de aviones.
- Aeroespacial: Equipos de radar, GPS, sistemas de comunicación por radio, sistemas de torre de control, sensores.
- Telecomunicaciones: Estaciones base, unidades portátiles, satélites de comunicación, sistemas de comunicación inalámbricos, sistemas de procesamiento de señales.
- Automotriz: Módulo de control electrónico, controles de transmisión, pantallas LCD, sistemas de aire acondicionado, sistemas de audio.
- Fabricación: Equipos de prueba, interruptores eléctricos, sistemas de automatización industrial, paneles de control, aires acondicionados industriales y sistemas de vigilancia CCTV.
- Electrodomésticos de consumo: Hornos, controles remotos de TV, sistemas de lavado, sistemas de iluminación, sistemas de energía solar, purificadores de agua UV.
Hasta aquí llegamos con la introducción a las tarjetas de circuito impreso, también les comentamos que próximamente tendremos el servicio de prototipado de PCB si requieren mas información al respecto pueden contactarse con nuestra fuerza de ventas o soporte al cliente y recuerden que si tienen dudas o sugerencias con gusto las pueden dejar en los comentarios para atenderlas a la brevedad.
También aprovechamos para extenderte la invitación para asistir a nuestra demostración de fabricación de prototipos PCB sin costo alguno.
Podrás encontrar mayor información en el siguiente enlace:
Mandar a hacer un circuito impreso (PCB, por sus siglas en inglés) no es inherentemente complicado, pero implica varios pasos y decisiones que debes tomar. ¿Sabes cuales son?
Me gustaMe gusta